台灣中央銀行16日召開今年最後一次理監事會,一如市場預料,雖然維持利率不變,不過央行仍是第4度加碼房市管制,分別針對自然人購置豪宅、第3戶以上、建商購地貸款、餘屋貸款、工業區閒置土地抵押貸款全面調降成數。專家認為,央行依舊延續上次調控基調,以緊縮資金為主。
銀行不動產貸款集中度仍高,央行祭出第4波打房
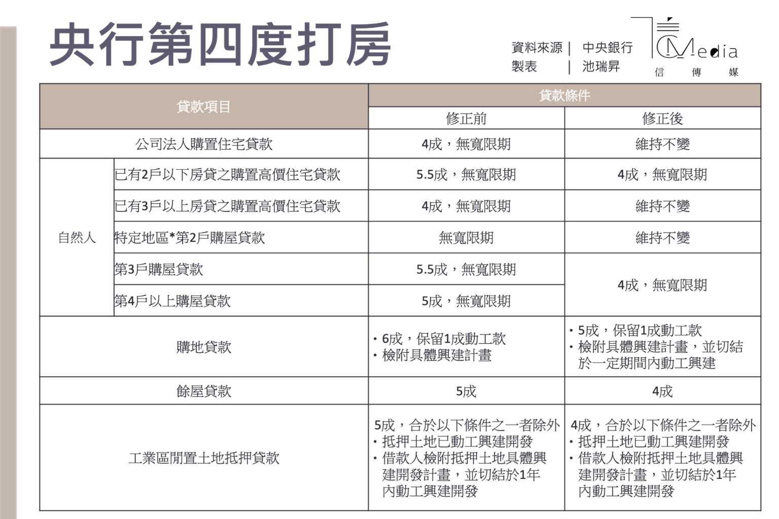
央行總裁楊金龍指出,央行從去年12月以來三度調整選擇性信用管制措施,實施已有助銀行降低授信風險,但近期全體銀行不動產貸款集中度仍高,為了強化管理銀行信用資源,避免囤房、囤地,因此再度修正「中央銀行對金融機構辦理不動產抵押貸款業務規定」,並從12月17日起實施。
這次主要的修正重點如下:
1. 自然人購置高價住宅貸款及第3戶(含)以上購屋貸款之最高成數一律降為4成。
2. 購地貸款最高成數降為5成,保留1成動工款,並要求借款人切結於一定期間內動工興建。
3. 餘屋貸款最高成數降為4成。
4. 工業區閒置土地抵押貸款最高成數降為4成。

央行理事會認為,從去年12月以來,央行所採行控管不動產貸款風險措施,已積極落實政府「健全房地產市場方案」信用資源有效配置及合理運用;但為了促進房地產市場穩健發展,仍有賴上述方案相關政策共同推動執行。
由於國人購屋貸款負擔率(每月房貸還款額占家庭月可支配所得比率)平均逾3成,因此央行也呼籲借款人應留意貸款寬限期屆滿後還款負擔增加,以及未來利率變動之風險。
對此,住商不動產企劃研究室資深經理徐佳馨認為,央行延續上次調控基調,依舊以緊縮資金為主,搭配相關部會行政手段,特別是當買盤從預售轉往成屋後,價量出現修正會更有空間,不過外界關注房貸何時升息應會在明年美國升息後,應特別留意的升息幅度反映在房貸利息部分比以往為多。
(更多相關新聞:專題報導》失控的房價 全台瘋炒房之土地鍊金術
利率維持不變,持續關注美國聯準會升息時間點
另外,觀察國內外經濟金融情勢,央行認為,考量當前國內通膨尚屬可控,明年通膨率可望回降;今年國內經濟穩健成長,惟各產業復甦力道不均;在全球景氣持續復甦,惟仍潛藏下行風險,預期明年台灣經濟溫和成長,因此央行理事會一致認為維持政策利率不變,有助整體經濟金融穩健發展。
因此央行重貼現率、擔保放款融通利率及短期融通利率分別維持年息1.125%、1.5%及3.375%。
展望明年,央行則指出,全球景氣持續復甦,有助台灣出口及民間投資動能,惟基期墊高,成長率將趨溫和;隨內需服務業景氣逐步回溫,就業將漸增加,益以基本工資與軍公教薪資調升,可望帶動企業加薪,預期民間消費成長回升,本行預測明年經濟成長率為4.03%。
(更多相關新聞:當「買房」變成理財工具 政府越打房價越高 將形成嚴重的政治危機
央行認為國內物價漲幅比歐美國家溫和,通膨是短暫性因素
另外,今年初以來國際油價走高,帶動國內油料費價格上揚,加以8月颱風豪雨遞延影響致蔬果價格大漲,以及部分餐飲業者調高售價,消費者物價指數(CPI)年增率已連續數月高於2%,至11月為2.84%,不含蔬果及能源之核心CPI年增率則相對溫和,為1.49%。本年1至11月CPI及核心CPI年增率分別為1.91%、1.28%。央行則預測全年CPI及核心CPI年增率分別為1.97%及1.31%。
央行指出,今年中以來國內通膨壓力雖上升,但台灣整體物價漲幅相較歐美國家溫和;主要是因國內疫情控制得宜,較無物流不暢通等供應鏈瓶頸,也無整體勞動市場緊俏現象,全體平均薪資增幅溫和。
展望明年,國內基本工資及軍公教薪資調升,部分業者反映人事及原物料成本調高商品售價,將推升物價;惟主要機構預期明年國際油價漲勢減緩,因此央行預測2022年CPI年增率降為1.59%,核心CPI年增率則維持溫和,為1.45%。國內外機構也多預測明年台灣CPI年增率回降。