國防部今(12)日公布「全民國防手冊」範本,藍綠不同政治板塊卻同聲罵翻。國民黨智庫副研究員揭仲直言,有些部分「與戰時狀況根本脫節」。台灣基進則直接痛批:「超瞎!」真的只能用「錯愕」來形容。
藍智庫副研究員: 與戰時狀況根本脫節
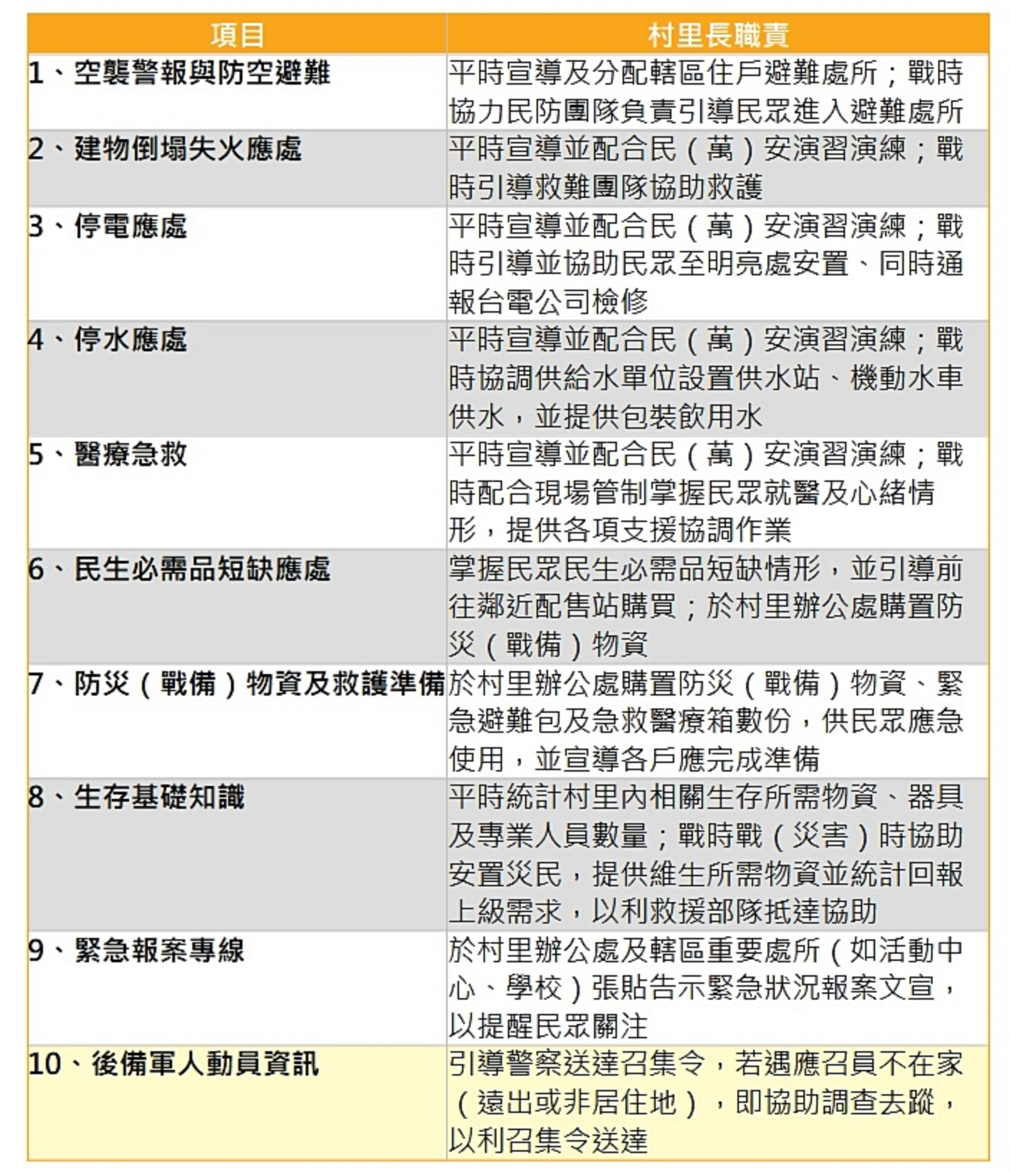
國防部今(12)日公布「全民國防手冊」範本,全文28頁,分為緊急應變QR Code、空襲警報與防空避難、建物倒塌失火應處、停電應處、停水應處、醫療急救、民生必需品短缺應處、防災(戰備)物資及救護準備、生存基礎知識、緊急狀況報案專線、後備軍人動員資訊等11個章節。
國民黨智庫國家政策研究基金會副研究員揭仲細數當中問題。首先,裡頭提到停水時撥打1910自來水公司「客服專線」進行詢問或通報,但怎麼能保證戰時「客服專線」還能打得通?這個客服專線是設在衡山指揮所嗎?

接著,民生必需品短缺時,手冊規定是「公告配售之時間地點,依所在鄉(鎮、市、區) 配售站通知,至指定配售站,按規定項目數量計價購買所配額之民生必需品」。
揭仲質疑,若是戰時民眾還需要花錢買民生必需品,而且還要帶戶口名簿,如果因為空襲房屋被毀找不到戶口名簿或來不及帶錢怎麼辦?又戰時民眾要怎麼得知政府公告的時間地點?難道政府認為戰時電視與手機一定能正常使用嗎?如果是外籍人士沒有戶口名簿,該怎麼辦?戰時民生物資要用賣的,這是政府在發國難財嗎?
揭仲直言,手冊中關於停電停水和民生必需品短缺時的處置,明顯只能應付平時的意外或天災,「與戰時的狀況根本脫節」,有些部分實在讓人覺得相關單位有些不食人間煙火,相關單位包括經濟部等應該重新檢討修訂。
(其他新聞:蔡英文赴陸軍206旅視察「最硬教召」)
建構以村里長為核心的全民國防?揭仲:該幫村里長加薪
除此之外,細看全文11個章節,除了第一章「應變QR Code」之外,其餘10個章節均提及村里長職責,並區分平時與戰時各有不同職責,等於給全國村里長增加了10項工作。
儘管國防部指出,全民國防是全國民眾的整體力量與抗敵意識的展現,同時也是各級政府、村里長應共同肩負的任務。但外界不免質疑,賦予村里長這麼繁重的工作,要百姓凡事都找村里長,姑且不論他們能否勝任,最令人擔心的是,萬一戰時村里長不幸負傷甚至陣亡時,百姓豈不群龍無首,叫大家何去何從?
揭仲對此也直言:「現在看來,真的該幫村里長加薪了。」

未提及「抵抗意志」,台灣基進轟:超瞎!
不只國民黨智庫不滿開砲,政治光譜另一端的台灣基進也對這本手冊痛批「超瞎!」。台灣基進表示,看到這本手冊的內容,公部門八股的排版與欠缺美感的圖示不說,大量篇幅用作「界定權責歸屬」(戰爭發生時找台電、自來水公司),幾乎沒有提及「抵抗意志的重要」。
台灣基進也說,過去曾經質詢全民國防手冊達6次,如今手冊中眾多災防資訊竟然以QRcode形式供民眾閱讀,難道災害與戰爭發生時,國防部還要所有民眾不分老少人手一隻充飽電且網路順暢的智慧型手機,「國防部端出這樣的成品,讓我們完全無法接受,根本是丟臉丟到國際,我們真的只能用錯愕來形容」。
台灣基進強調,一本把重心放在誰負責,要人民去找誰,而不是如何抵抗與自救的國防手冊,如何說服人民國防部「軍民一體」的決心?如何說服盟國台灣捍衛主權的立場?台灣屢屢被稱為僅次於烏克蘭可能發生侵略戰爭的地點,這樣的「全民國防」態度,根本是國際笑話!