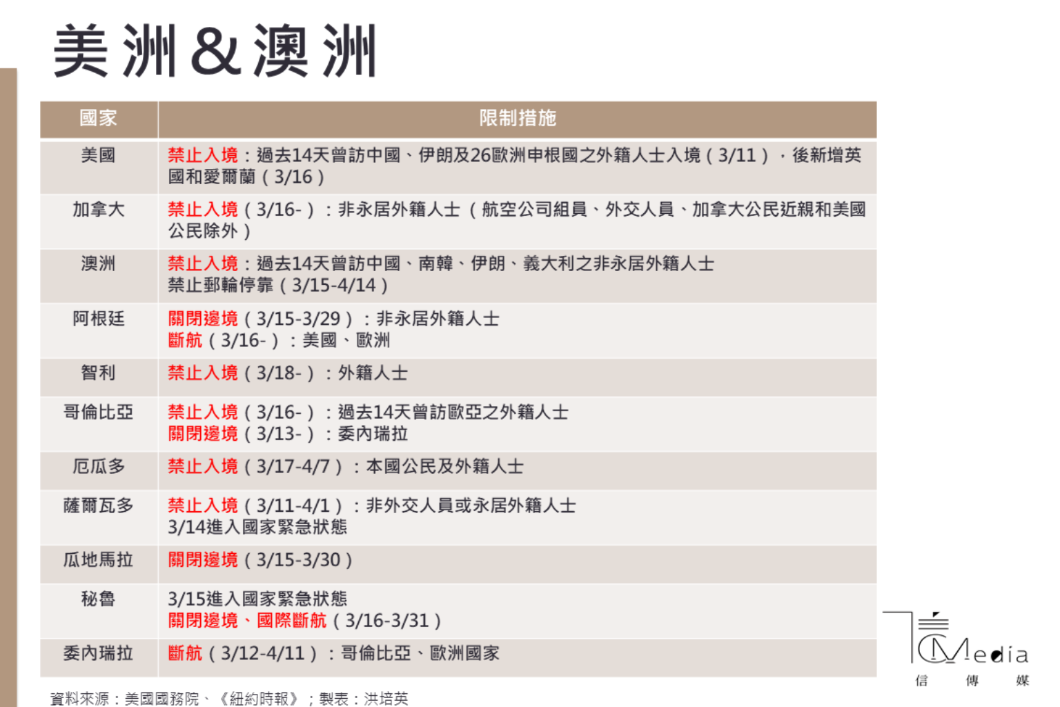
武漢肺炎病毒透過「全球化」快速的傳播到世界超過150個國家,如今「全球化」也面臨遭到武漢肺炎病毒摧毀的命運。
隨著全球疫情加劇,各國紛紛祭出旅遊禁令,關閉邊境、禁止外國公民入境或斷航,就連以「團結」、「整合」為傲的歐盟,其執委會主席范德賴恩(Ursula von der Leyen)16日也宣布可能關閉歐盟邊境30天,或成全世界最大規模「閉關」,也引起歐盟是否已經瀕臨崩潰的疑問。
截至3月17日為止,各國邊境禁令如下表:




更多內容
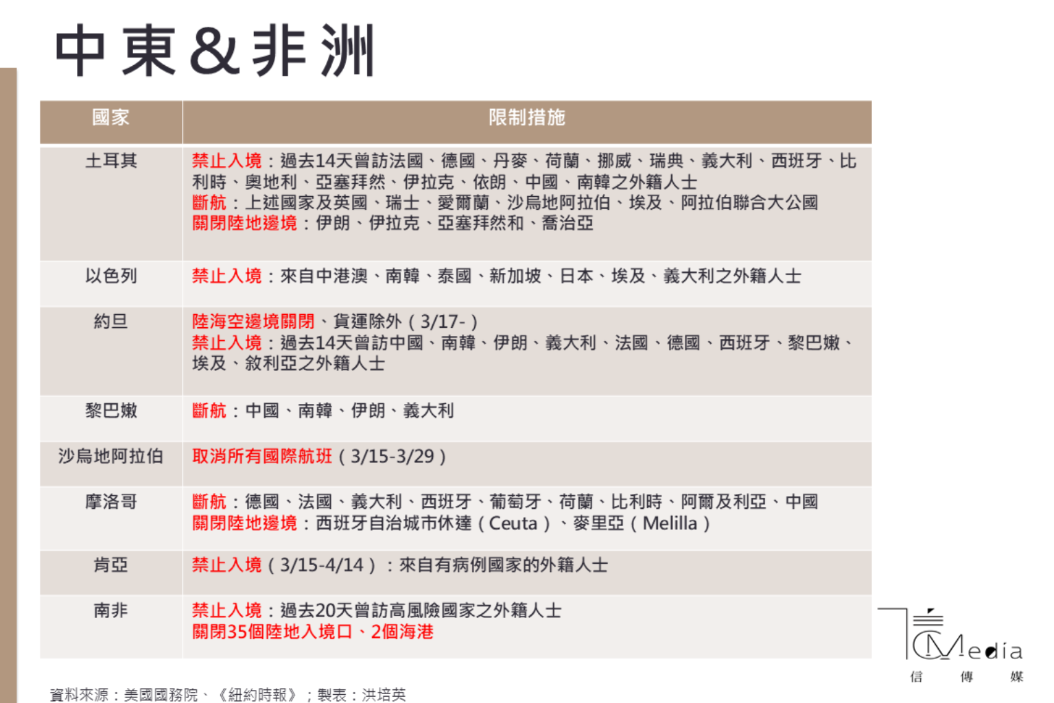
武漢肺炎病毒透過「全球化」快速的傳播到世界超過150個國家,如今「全球化」也面臨遭到武漢肺炎病毒摧毀的命運。
隨著全球疫情加劇,各國紛紛祭出旅遊禁令,關閉邊境、禁止外國公民入境或斷航,就連以「團結」、「整合」為傲的歐盟,其執委會主席范德賴恩(Ursula von der Leyen)16日也宣布可能關閉歐盟邊境30天,或成全世界最大規模「閉關」,也引起歐盟是否已經瀕臨崩潰的疑問。
截至3月17日為止,各國邊境禁令如下表:




更多內容